51龙凤茶楼论坛网详情,全国高端大圈经纪人湖南一品楼qm论坛,qm社区论坛栖凤楼茶楼论坛永久地址 ,修车大队信息论坛入口

首页 通知公告

关于公布2020年文化和旅游优秀研究成果名单的通知

2021-05-18 字号:[ ]
各有关单位:

经报文化和旅游部,2020年度共52项成果被遴选为文化和旅游优秀研究成果。其中,学术论文20项,专著15项,研究报告17项。经公示及复审,现予以公布。

特此通知。

附件:2020年文化和旅游优秀研究成果名单


中国旅游研究院(文化和旅游部数据中心)
2020年11月24日


2020年文化和旅游优秀研究成果名单(共52项)

学术论文类一等奖


学术论文类二等奖


学术论文类三等奖


专著类一等奖


专著类二等奖


专著类三等奖


研究报告类一等奖


研究报告类二等奖


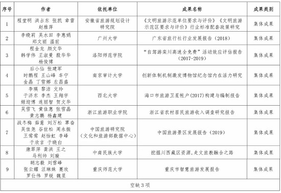
研究报告类三等奖


扫码获取成果名单